ORGANIZATIONAL STRUCTURE

How We Are Organized

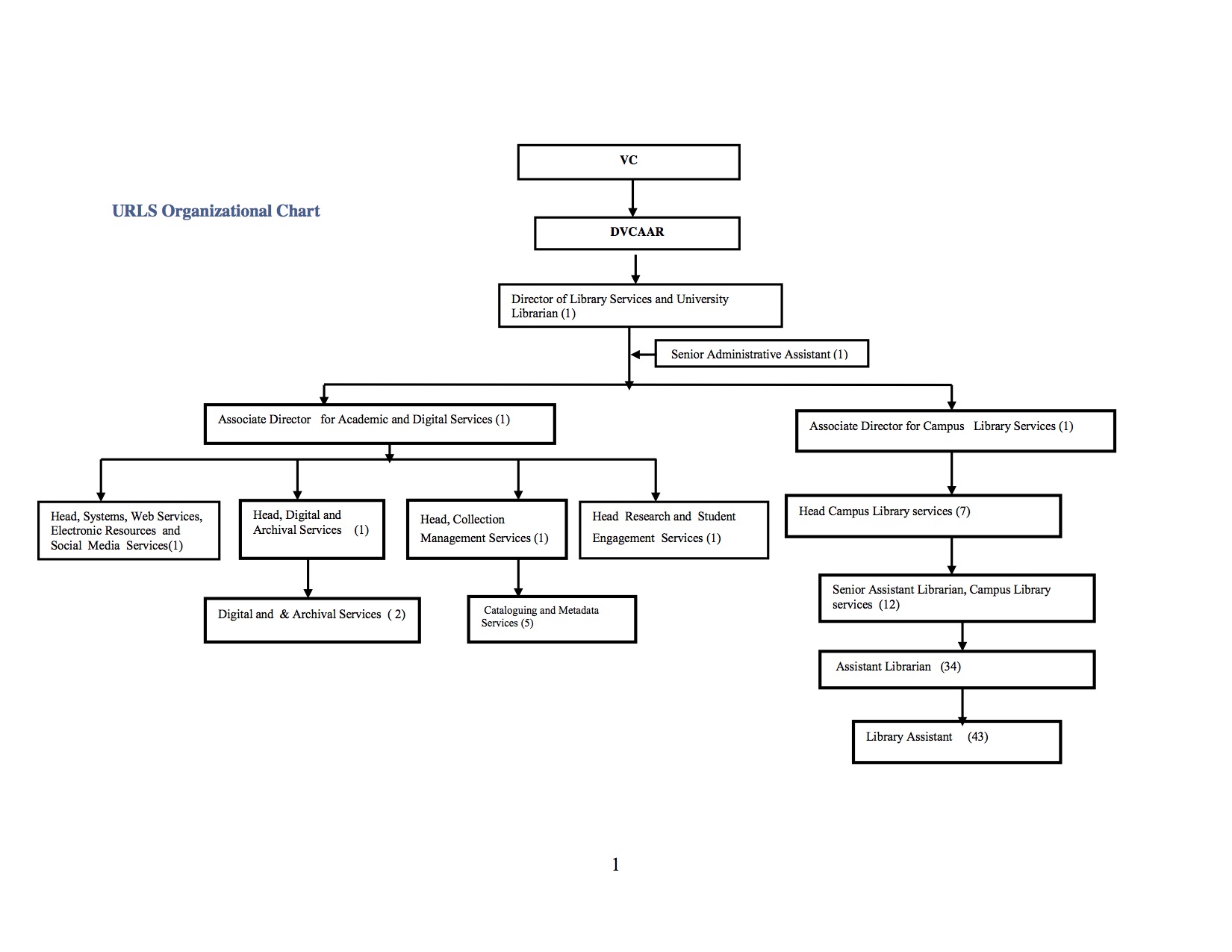
The University of Rwanda Library Services operates under the leadership of the University Librarian, with a structured hierarchy spanning all nine campuses. Our organizational framework ensures efficient service delivery and effective management of library resources across the entire university system.

9 Campus Libraries 85+ Library Staff

University of Rwanda Library - Organizational Chart

University of Rwanda Library Organizational Chart
University of Rwanda Library Services - Organizational Structure (Updated 2024)

Library Leadership Team

Dr. Uwamwezi Berthilde

Academic and Digital Library Services Specialist

Overall leadership and strategic direction of UR Library Services

Departments and Units

Collection Development

Responsible for selecting, acquiring, and managing library materials across all formats and subjects.

Head: Dr. Kagabo Emmanuel

Cataloging & Metadata

Ensures accurate description and organization of library materials for easy discovery and access.

Head: Uwase Alice

Digital Services

Manages e-resources, institutional repository, and digital initiatives across all campuses.

Head: Dr. Nshimiyimana Eric

Research Support

Provides specialized assistance for researchers, including bibliometrics and research data management.

Head: Dr. Uwineza Clarisse

Information Literacy

Develops and delivers instructional programs to enhance information skills across the university.

Head: Iradukunda Jean

Campus Library Services

Coordinates services and operations across all nine campus libraries.

Head: Dr. Habimana Thierry

Our Campus Libraries

Nine Campuses, One Library System

Each campus library operates under the central administration while maintaining local services tailored to their specific academic programs and user communities.

Gikondo Huye Nyagatare Busogo Rukara Nyarugenge Remera Rwamagana Rusizi
Main Campuses

Nyarugenge, Huye, Gikondo

Specialized Campuses

Busogo (Agriculture), Nyagatare (Veterinary)

Regional Campuses

Rukara, Remera, Rwamagana, Rusizi

Governance Structure

Library Committee

The University Library Committee provides oversight and advisory support, comprising representatives from faculties, schools, and student bodies.

Campus Library Committees

Each campus has a local library committee to address campus-specific needs and coordinate with the central administration.

Reporting Structure
  • University Librarian → Deputy Vice Chancellor (Academic)
  • Deputy University Librarian → University Librarian
  • Department Heads → Deputy University Librarian
  • Campus Librarians → Department Heads
  • Library Staff → Respective Heads

Questions About Our Structure?

Contact the University Librarian's office for more information about our organizational framework.

Contact Us Meet Our Staff